$5

Blender smart inset node

I want this!

Blender smart inset node

$5

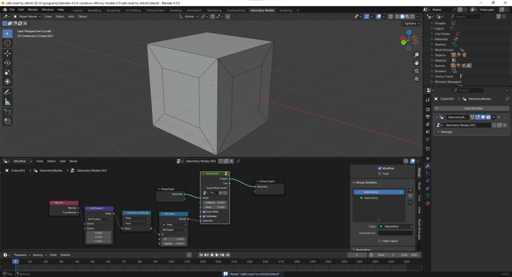
Summary: A node to inset faces while avoiding collisions/overlap.

Ever needed to inset faces in geometry nodes, only to find there's no inset node? This node is here to change that. In addition, smart inset helps prevent those nasty intersections that inevitably happen with insetting.

Options:

  • Inset: the inset amount.
  • Collision margin: the margin at which vertices will stop before colliding. With complex geometry (e.g. text) it's a good idea to have some margin since otherwise collisions might still occur.
  • Even offset: pointy vertices get more inset to correct for their angle and ensure uniform inset. You might not always want this, hence the option.
  • Individual: Inset individual faces of a mesh.
  • Selection: select which faces to inset (see example images).


I want this!
Size
1.22 MB
Powered by