$5

Blender Adaptive Subdivision for Eevee (and cycles!)

Add to cart

Blender Adaptive Subdivision for Eevee (and cycles!)

$5

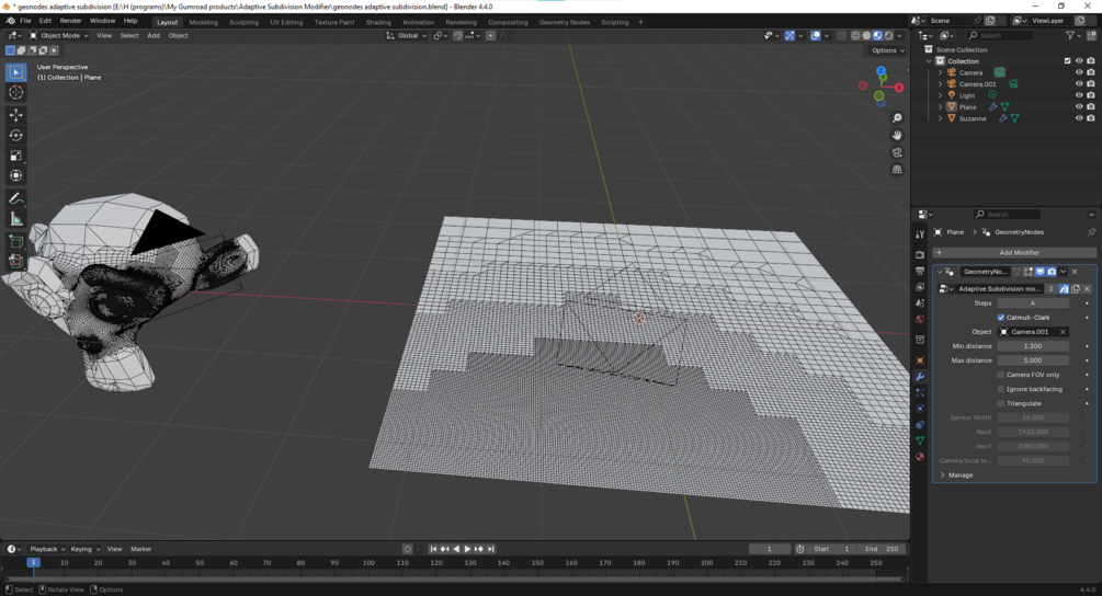
Update: the mesh will now not be triangulated by default as shown in the images unless you check the "triangulate" option.

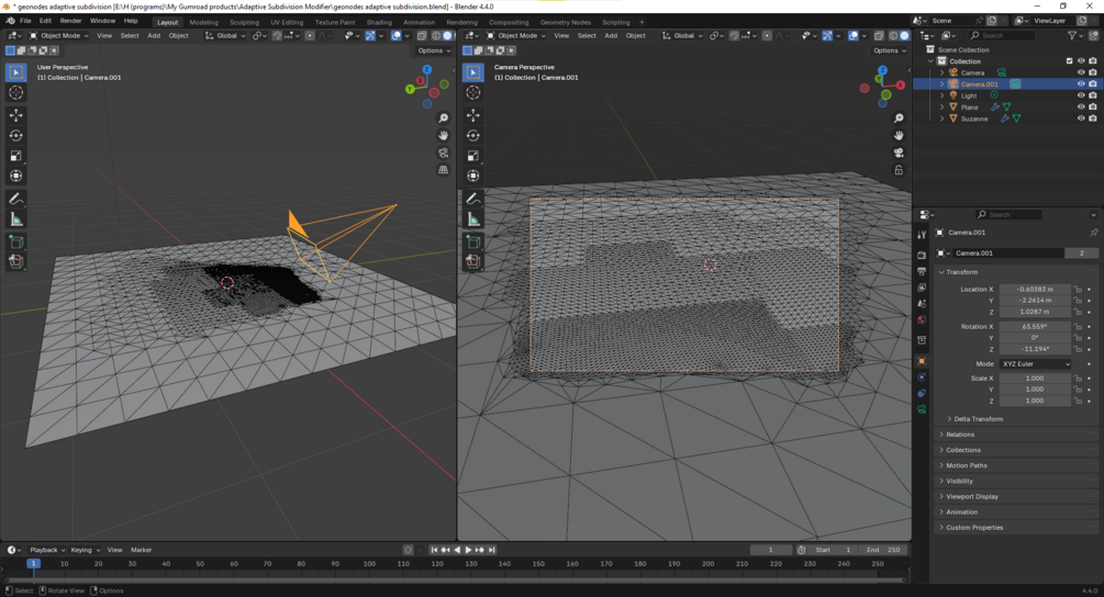
This is a geometry nodes based adaptive subdivision tool that subdivides geometry increasingly based on proximity to your object of choice. This is usually the camera, so you can have more detailed up-close geometry while keeping far geometry low-poly to save performance and render time. However any object can be used. Respects edge and vertex creases.

Options:

  • Steps: The maximal number of subdivision levels. For example 3 levels means that polygons at or closer to the min distance (see below) from the object will be subdivided recursively 3 times. Further geometry will be divided only 2 times, while further yet geometry (but still nearer than the max distance, see below) will be subdivided only 1 time.
  • Catmull-Clark: selecting this will "subdivide and smooth". Deselecting opts for simple subdivision without smoothing.
  • Object: the object to which the distance affects the subdivision levels. You will usually want this as your camera.
  • Min distance: polygons closer than this will receive the full number of subdivisions specified in "Steps" above.
  • Max distance: polygons farther than this will not be subdivided at all.
  • Camera FOV only: Only polygons within the camera field of view (FOV) will be subdivided, even if they are close.
  • Ingore backfacing: checking this will prevent polygons facing away from the camera from being subdivided, even if they are close.
  • Triangulate: triangulate the mesh. No effect on functionality, for your preference only.

The following options are relevant to determining the camera FOV:

  • Sensor width: this is 36 by default in Blender. Leave it like this unless you change it in the camera settings and know what you're doing.
  • ResX: the "Resolution X" in your scene's output settings.
  • ResY: the "Resolution Y" in your scene's output settings.
  • Camera focal length: The focal length specified in your camera settings. Again, this is 50 mm by default in Blender and you'll only need to change it if you change it in your camera settings.

You can use this tool directly as a modifier, by applying a geometry nodes modifier and picking the "Adaptive subdivision modifier" node tree, or as a node, by using the "Adaptive subdivision node" in your node tree. In both cases you'll either need to append them in your file or load them from your asset browser.

Known issues: some slight UV warping around the edges of the subdivided regions (most of it will be outside the FOV).

Add to cart